Содержание архива
- Выгрузка базы .DT.
- Пояснительная записка на 83 страниц.
Исходное задание
Разработать программу для автоматизации документооборота предприятия и обосновать экономическую эффективность.
Функционал прграммы
- Ввод и хранение данных документов.
- Удаление и добавление приложенных к документам файлов.
- Разграничение доступа к документам.
- Запуск и выполнение процессов «Согласование», «Утверждение», «Ознакомление».
- Обработка для быстрой и удобной работы с задачами.
- Просмотр отчета по задачам.
Содержание отчета к программе
-
Введение
- 1. Аналитическая часть
- 1.1 Технико-экономическая характеристика предметной области и предприятия. Анализ деятельности «КАК ЕСТЬ»
- 1.1.1 Характеристика предприятия и его деятельности
- 1.1.2 Организационная структура управления предприятием
- 1.1.3 Программная и техническая архитектура ИС предприятия
- 1.2 Характеристика комплекса задач, задачи и обоснование необходимости автоматизации
- 1.2.1 Выбор комплекса задач автоматизации и характеристика существующих бизнес процессов
- 1.2.2 Определение места проектируемой задачи в комплексе задач и ее описание
- 1.2.3 Обоснование необходимости использования вычислительной техники для решения задачи
- 1.2.4 Анализ системы обеспечения информационной безопасности и защиты информации
- 1.3 Анализ существующих разработок и выбор стратегии автоматизации «КАК ДОЛЖНО БЫТЬ»
- 1.3.1 Анализ существующих разработок для автоматизации задачи
- 1.3.2 Выбор и обоснование стратегии автоматизации задачи
- 1.3.3 Выбор и обоснование способа приобретения ИС для автоматизации задачи
- 1.4 Обоснование проектных решений
- 1.4.1 Обоснование проектных решений по информационному обеспечению
- 1.4.2 Обоснование проектных решений по программному обеспечению
- 1.4.3 Обоснование проектных решений по техническому обеспечению
- 1.1 Технико-экономическая характеристика предметной области и предприятия. Анализ деятельности «КАК ЕСТЬ»
- 2. Проектная часть
- 2.1 Разработка проекта автоматизации
- 2.1.1 Этапы жизненного цикла проекта автоматизации
- 2.1.2 Ожидаемые риски на этапах жизненного цикла и их описание
- 2.1.3 Организационно-правовые и программно-аппаратные средства обеспечения информационной безопасности и защиты информации
- 2.2 Информационное обеспечение задачи
- 2.2.1 Характеристика нормативно-справочной, входной и оперативной информации
- 2.2.2 Характеристика результатной информации
- 2.3 Программное обеспечение задачи
- 2.3.1 Cценарий диалога
- 2.3.2 Характеристика базы данных
- 2.3.3 Структурная схема пакета (дерево вызова программных модулей)
- 2.4 Испытания разработанного решения
- 2.4.1 Перечень объектов и функций, подлежащих испытаниям
- 2.4.2 Методы проведения испытаний
- 2.4.3 Проведение проверочных испытаний и их результаты
- 2.1 Разработка проекта автоматизации
- 3. Обоснование экономической эффективности проекта
- 3.1 Выбор и обоснование методики расчёта экономической эффективности
- 3.2 Расчёт показателей экономической эффективности проекта
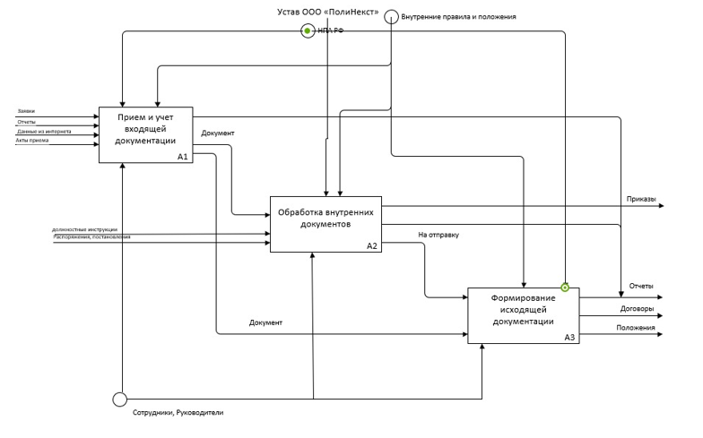
Декомпозиция диаграммы IDEF0

Телеграм
-