Содержание архива
- Выгрузка базы .DT.
 - Пояснительная записка на 53 страницы.
 
Исходное задание
Разработать программу для формирования отчетности Seo-специалиста по Яндекс.Метрика и обосновать экономическую эффективность.
Функционал прграммы
- Ввод и хранение данных seo-специалистов.
 - Ввод и хранение данных ID приложения, токена, номера счетчиков.
 - Переход на страницы получения данных.
 - Получение данных метрик в различных параметрах.
 - Отображение данных метрик.
 - Форматирование полученного отчета.
 - Сохранение отчета в базу 1С.
 - Просмотр отчета.
 - Сохранение отчета в память компьютера.
 
Содержание отчета к программе
- ВВЕДЕНИЕ 3
 - 1. Анализ предметной области 4
 - 1.1. Анализ предпроектной ситуации 4
 - 1.2. Техническое задание 5
 - 1.2.1 Назначение разработки 5
 - 1.2.2. Функциональные требования 5
 - 1.2.3 Входные и выходные данные 5
 - 1.2.4. Системные требования 6
 - 1.2.5. Требования к интерфейсу 6
 - 1.2.6. Требования к подготовленности пользователей 6
 - 1.2.7. Надежность и сохранность данных 6
 - ПРОЕКТИРОВАНИЕ ОБЪЕКТА 8
 - 2.1. Описание системы «1С: Предприятие» 8
 - 2.2 Разработка и описание архитектуры и принципов функционирования проектируемой системы 9
 - 2.3. Разработка конфигурации системы 12
 - 2.4 Разработка логической модели 15
 - 3. РАЗРАБОТКА КОМПОНЕНТОВ ОБЪЕКТА 18
 - 3.1 Разработка компонента «Справочники» 18
 - 3.4. Разработка пользовательского интерфейса системы 21
 - 3.5 Разработка обработки «Авторизация Яндекс Метрика» 26
 - 3.6 Разработка компонента «Отчет яндекс метрики» 30
 - 3.7 Тестирование приложения 39
 - 3.7.1 Тестирование суммы метрики за период 39
 - 3.7.2 Тестирование метрики по группировке 40
 - 3.7.3 Тестирование сохранения 41
 - 4 ЭКОНОМИЧЕСКАЯ ЧАСТЬ 42
 - 4.1 Характеристики результатов разработки 42
 - 4.2 Определение затрат на разработку и отладку 42
 - 4.2.1 Затраты на зарплату программисту 44
 - 4.2.2 Затраты на основные средства 44
 - 4.2.3 Суммарные затраты на разработку 45
 - 4.3 Определение доходов от разработки 45
 - ЗАКЛЮЧЕНИЕ 46
 - СПИСОК ИСПОЛЬЗОВАННОЙ ЛИТЕРАТУРЫ 47
 - Приложение 48
 
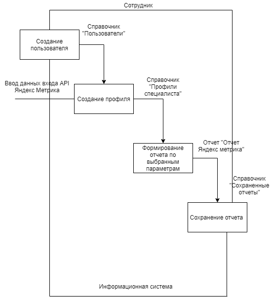
Декомпозиция диаграммы IDEF0

                    
                                        
                                        
                                        
                                        
                                Телеграм
                            
                
-