Тема: разработка и реализация алгоритмов игры.
Цель работы: закрепить на практике знания, полученные за время изучения дисциплины Алгоритмизация и программирование.
Задание: разработать и реализовать игру в графическом интерфейсе. Реализовать следующих функционал:
- начало игры на чистом поле, сброс предыдущей игры;
- сохранение текущей игры в любой момент игры в файл, восстановление состояния игры из файла;
- контроль правильности ходов игрока(ов);
- определение конца игры;
- возможность задания произвольного размера поля;
- индикацию текущего счета;
- ведение списка чемпионов для каждого размера поля;
Вариант задания: Логическая игра «Тетрис».СОДЕРЖАНИЕ ПОЯСНИТЕЛЬНОЙ ЗАПИСКИ:
- Введение 4
- Основная часть 5
- 1.1 Обзор 5
- 1.2 Алгоритмы работы программы 6
- 1.3 Проектирование и разработка приложения 10
- 1.4 Руководство пользователя 11
- 1.5 Тестирование 12
- Заключение 18
- Список используемых источников 19
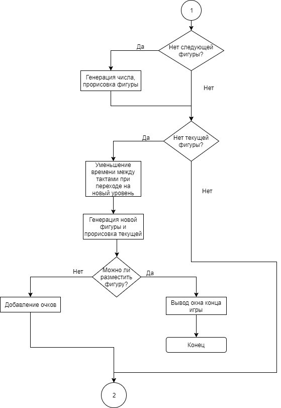
АЛГОРИТМ РАБОТЫ ПРОГРАММЫ:



СОДЕРЖАНИЕ АРХИВА:
- - Исходный код игры на языке программирования C#, WPF, для Visual Studio
- - Пояснительная записка 19 страниц
Телеграм
-