Сводная информация о работе
- Тема: Курсовая работа на языке программирования C# - Шашки (только пояснительная записка)
- Количество страниц: 45
- Предмет: Программирование
- Год написания: 2022
- Формат файла: .doc
Содержание отчета к программе
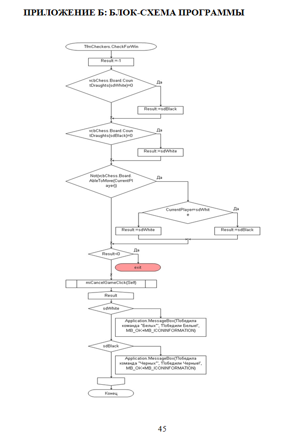
Блок-схема (из пояснительной записки)

Библиографический список
- Тузовский, А. Ф. Объектно-ориентированное программирование: учебное пособие для вузов / А. Ф. Тузовский. — Москва: Издательство Юрайт, 2022. — 206 с. — (Высшее образование). — ISBN 978-5-534-00849-4. — Текст: электронный // Образовательная платформа Юрайт [сайт]. — URL: https://urait.ru/bcode/490369.
- Разработка Windows-приложений на Microsoft Visual Basic .NET и Microsoft Visual C# -NET. Учебный курс MCAD MCSD/ Официальное пособие Microsoft. - Москва: Русская редакция, 2003. - 478 с
- Прайс Д., Гандэрлой М. VisualC#.NET. Полное руководство.: - К.: ВЕК
- Кубенский, А. А. Функциональное программирование: учебник и практикум для вузов / А. А. Кубенский. — Москва: Издательство Юрайт, 2022. — 348 с. — (Высшее образование). — ISBN 978-5-9916-9242-7. — Текст: электронный // Образовательная платформа Юрайт [сайт]. — URL: https://urait.ru/bcode/490015.
- С# для начинающих. Текст: электронный. URL: https://c-sharp.pro/класс-form-и-windows-приложения. 19.03.2018 год.
- Трофимов, В. В. Основы алгоритмизации и программирования: учебник для среднего профессионального образования / В. В. Трофимов, Т. А. Павловская; под редакцией В. В. Трофимова. — Москва: Издательство Юрайт, 2022. — 137 с. — (Профессиональное образование). — ISBN 978-5-534-07321-8. — Текст: электронный // Образовательная платформа Юрайт [сайт]. — URL: https://urait.ru/bcode/493261
- Head First. Изучаем C# https://www.litres.ru/dzhennifer-grin-2/izuchaem-c-8479459/?lfrom=973672683
- Полное руководство по языку программирования С# 11 и платформе .NET 7 - https://metanit.com/sharp/tutorial/
- Мартин Дрейд - Microsoft https://download.microsoft.com/documents/rus/msdn/c_sharp2.pdf
- Программированиена Visual C# https://urait.ru/viewer/programmirovanie-na-visual-c-470261#page/1
- Программирование на Visual C# Казанский А. А. / https://urait.ru/viewer/programmirovanie-na-visual-c-470261
- Программирование. Базовый курс С# - Подбельский В. В
- https://github.com/ashsvis/Checkers
- https://ru.wikipedia.org/wiki/Шашки
- https://chesscenter.by/shashki#:~:text=Древние%20египтяне%20считали%2C%20что%20шашки,https://www.gambler.ru/Checkers_history

Телеграм
-