Содержание архива
- Выгрузка базы .DT.
- Пояснительная записка на 57 страниц.
Исходное задание
Разработать программу для автоматизации учета приемной комиссии педагогического колледжа и обосновать экономическую эффективность.
Функционал прграммы
- Учет кандидатов.
- Учет заявлений на обучение.
- Учет договоров на платное обучение.
- Учет результатов прохождения вступительных испытаний.
- Формирование печатной формы заявления на обучение.
- Формирование печатной формы обработки персональных данных.
- Формирование печатной формы заявления на обучение.
- Просмотр отчета списка абитуриентов.
- Просмотр отчета статистики по заявлениям.
- Просмотр отчета результатов вступительных испытаний.
- Просмотр отчета принятых абитуриентов.
Содержание отчета к программе
- Введение 3
- 1. Аналитическая часть 6
- 1.1 Технико-экономическая характеристика предметной области 6
- 1.2 Анализ функционирования объекта исследования 8
- 1.3 Определение цели и задач проектирования информационной системы 9
- 1.4 Обзор и анализ существующих разработок 10
- 1.5 Обоснование проектных решений по видам обеспечения 13
- 1.5.1 Техническое обеспечение (ТО) 13
- 1.5.2 Программное обеспечение (ПО) 14
- 1.5.3 Информационное обеспечение (ИО) 17
- 2. Проектная часть 18
- 2.1 Разработка функционального обеспечения 18
- 2.2 Разработка информационного обеспечения 18
- 2.2.1 Используемые классификаторы и системы кодирования 18
- 2.2.2 Характеристика нормативно-справочной и входной информации 20
- 2.2.3 Характеристика выходной информации 24
- 2.2.4 Информационная модель и ее описание 25
- 2.3 Разработка программного обеспечения 26
- 2.3.1 Структурная схема функций управления и обработки данных 26
- 2.3.2 Описание программных модулей 26
- 2.3.3 Компоненты пользовательского интерфейса 28
- 3 Оценка эффективности внедрения ИС 42
- 3.1 Общие положения 42
- 3.2 Показатели эффективности 42
- 3.3 Расчёт экономической эффективности 43
- 3.3.1 График выполнения работ 43
- 3.3.2 Расчет стоимости проектирования информационной системы 44
- 3.3.3 Оценка экономической эффективности 49
- ЗАКЛЮЧЕНИЕ 53
- СПИСОК ИСПОЛЬЗОВАННЫХ ИСТОЧНИКОВ 53
- ПРИЛОЖЕНИЕ А 56
- ПРИЛОЖЕНИЕ Б 57
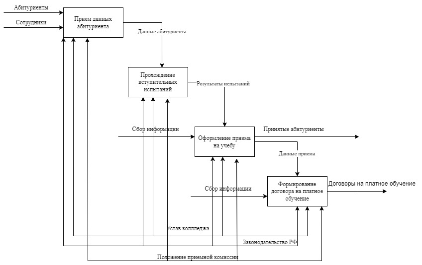
Декомпозиция диаграммы IDEF0

Телеграм
-