Содержание архива
- Выгрузка базы .DT.
- Пояснительная записка на 52 страницы.
Исходное задание
Разработать программу для автоматизации работы администратора поликлиники и обосновать экономическую эффективность.
Функционал прграммы
- Ввод и хранение справочной информации о объектах больницы и пациентов.
- Учет цен на услуги по полису общего страхования.
- Учет цен на услуги по полису ДМС.
- Учет назначенных услуг.
- Учет оказанных услуг.
- Назначение задолженности за услуги.
- Оплата задолженности.
- Получение отчета о ценах услуг больницы.
- Получение отчета о приёме врачей.
- Получение отчета о направлениях пациентам.
- Получение отчета о ценах услуг ДМС.
- Получение отчета о оплате задолженности.
Содержание отчета к программе
- ВВЕДЕНИЕ 1
- 1. Анализ предметной области 2
- 1.1. Анализ предпроектной ситуации 2
- 1.2. Техническое задание 3
- 1.2.1 Назначение разработки 3
- 1.2.2. Функциональные требования 3
- 1.2.3 Входные и выходные данные 3
- 1.2.4. Системные требования 4
- 1.2.5. Требования к интерфейсу 4
- 1.2.6. Требования к подготовленности пользователей 4
- 1.2.7. Надежность и сохранность данных 4
- 2. ПРОЕКТИРОВАНИЕ ОБЪЕКТА 5
- 2.1. Описание системы «1С: Предприятие» 5
- 2.2 Разработка и описание архитектуры и принципов функционирования проектируемой системы 6
- 2.3. Разработка конфигурации системы 8
- 3. РАЗРАБОТКА КОМПОНЕНТОВ ОБЪЕКТА 16
- 3.1 Разработка компонента «Справочники» 16
- 3.2 Разработка компонента «Документы» 20
- 3.3. Разработка компонента «Перечисления» 24
- 3.4. Разработка пользовательского интерфейса системы 25
- 3.5 Разработка обработки «АРМ Рабочее место администратора» 40
- 3.6 Разработка компонента «Отчеты» 44
- 4. ЭКОНОМИЧЕСКАЯ ЧАСТЬ 46
- 4.1 Характеристики результатов разработки 46
- 4.2. Определение затрат на разработку и отладку 46
- 4.2.1 Затраты на зарплату программисту 48
- 4.2.2 Затраты на основные средства 48
- 4.2.3 Суммарные затраты на разработку 49
- 4.2.4 Затраты на реализацию продукта 49
- 4.3 Определение доходов от разработки 49
- ЗАКЛЮЧЕНИЕ 50
- СПИСОК ИСПОЛЬЗОВАННОЙ ЛИТЕРАТУРЫ 51
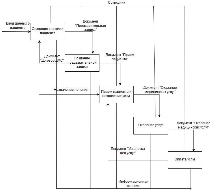
Декомпозиция диаграммы IDEF0

Телеграм
-