Задание
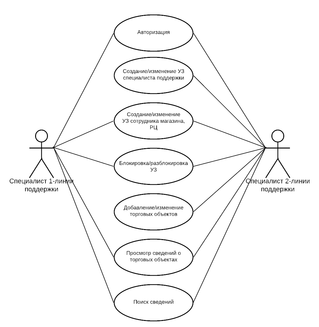
Объектом исследований является отдел технической поддержки, в обязанности которого входит администрирование учетных записей и учет торговых объектов.
Целью работы является разработка системы для более эффективного администрирования учетных записей и учета торговых объектов специалистом поддержки.
Функционал программы

Содержание отчета к программе
ВВЕДЕНИЕ 6
- РАЗРАБОТКА СИСТЕМЫ 7
1.1. Обоснование целесообразности разработки системы 7
1.1.1. Краткая характеристика объекта 7
1.1.2. Назначении системы 8
1.2. Анализ аналогов 8
1.3. Основные требования к системе 9
1.4. Структура системы 11
1.5. Требования к программному и аппаратному обеспечению 13
- РАЗРАБОТКА БАЗЫ ДАННЫХ 14
2.1. Описание задачи 14
2.1.1. Характеристика задачи 14
- РАЗРАБОТКА ИНТЕРФЕЙСА ПРОГРАММЫ 18
3.1. Описание задачи 18
3.1.1. Характеристика задачи 18
3.1.2. Входная информация 19
3.1.3. Выходная информация 19
3.2. Контрольный пример 19
- РАЗРАБОТКА МОДУЛЯ АВТОРИЗАЦИИ 21
4.1. Описание задачи 21
4.1.1. Характеристика задачи 21
4.1.2. Входная информация 21
4.1.3. Выходная информация 21
4.1.4. Используемая информация 21
4.2. Описание алгоритма 21
4.2.1. Назначение и характеристика 21
4.3. Контрольный пример 24
- РАЗРАБОТКА МОДУЛЯ ВЗАИМОДЕЙСТВИЯ С БАЗОЙ ДАННЫХ 26
5.1. Описание задачи 26
5.1.1. Характеристика задачи 26
5.1.2. Входная информация 26
5.1.3. Выходная информация 26
5.1.4. Используемая информация 26
5.2. Описание алгоритма 26
5.2.1. Назначение и характеристика 26
5.3. Контрольный пример 35
ЗАКЛЮЧЕНИЕ 43
СПИСОК ИСПОЛЬЗУЕМЫХ ИСТОЧНИКОВ 44
ПРИЛОЖЕНИЕ 1 КОД ПРОГРАММЫ 45
ПРИЛОЖЕНИЕ 2 РУКОВОДСТВО ОПЕРАТОРА 68
Фрагмент программного кода
private void button1_Click(object sender, EventArgs e) // добавить
{
int k;
if (tb1.TextLength == 0)
{
MessageBox.Show("Введите департамент");
tb1.Focus();
}
else
{
if (tb2.TextLength == 0)
{
MessageBox.Show("Введите таб. номер");
tb2.Focus();
}
else
{
if (cb1.Text.Length == 0)
{
MessageBox.Show("Выберите должность");
cb1.Focus();
}
else
{
if (tb3.TextLength == 0)
{
MessageBox.Show("Введите ФИО");
tb3.Focus();
}
else
{
if (tb5.TextLength == 0)
{
MessageBox.Show("Отсутствует номер заявки");
tb5.Focus();
}
else
{
k = cb1.SelectedIndex;
k++;
sql.InsertWork(tb1.Text, tb2.Text, k, tb3.Text, tb4.Text, tb5.Text);
InsertTable();
k = 0;
}
}
}
}
}
}
Скриншот архива с проектом

Пояснения по запуску программы
Запуск через visual studio
Телеграм
-