Содержание архива
- Выгрузка базы .DT.
- Пояснительная записка на 80 страниц.
- Презентация на 11 слайдов.
Исходное задание
Разработать программу для автоматизации работ школьных столовых и обосновать экономическую эффективность.
Функционал прграммы
- Ввод и хранение справочной информации о объектах столовой и работающих в ней сотрудников.
- Учет поступаемого сырья.
- Учет затраченного сырья на производство и выпуск производства.
- Учет выданной пиши.
- Осуществление контроля на всех этапах.
- Составление плана производства.
- Заполнение необходимого затраченного сырья по установленной рецептуре.
- Снятие пробы пищи в соответствии документа выпуска.
- Выдача еды в соответствии с ранее установленным меню.
- Получении отчета о остатках сырья на складах.
- Получение отчета о начальных, конечных остатках и расхода произведённой пищи.
- Получение отчета о пище готовый к выдаче.
- Получение отчета о количестве выданной пищи.
- Получение отчета о всех проверках диетсестры.
Содержание отчета к программе
- СОДЕРЖАНИЕ. 1
- АННОТАЦИЯ. 1
- ВВЕДЕНИЕ. 2
- ПОСТАНОВКА ЗАДАЧИ.. 3
- 1.1 Анализ предпроектной ситуации. 3
- 1.2 Техническое задание. 9
- 1.2.1 Назначение разработки. 9
- 1.2.2. Функциональные требования. 10
- 1.2.3 Входные и выходные данные. 10
- 1.2.4. Системные требования. 11
- 1.2.5. Требования к интерфейсу. 11
- 1.2.6. Требования к подготовленности пользователей. 11
- 1.2.7. Надежность и сохранность данных. 11
- 1.2 Составление диаграмм. 12
- ПРОЕКТИРОВАНИЕ ОБЪЕКТА.. 15
- 2.1 Анализ существующих вариантов решения поставленной задачи. 15
- 2.2. Обоснование выбора платформы «1С: Предприятие». 19
- 2.3 Разработка и описание архитектуры и принципов функционирования проектируемой системы.. 20
- 2.4. Разработка конфигурации системы.. 25
- РАЗРАБОТКА КОМПОНЕНТОВ ОБЪЕКТА.. 30
- 3.1 Разработка компонента «Справочники». 30
- 3.2 Разработка компонента «Документы». 34
- 3.3. Разработка компонента «Перечисления». 39
- 3.4. Разработка пользовательского интерфейса системы.. 39
- 3.5 Разработка компонента «Отчеты». 58
- 3.6 Разграничение прав доступа. 63
- 4 ТЕСТИРОВАНИЕ РЕШЕНИЯ. 71
- 4.1 Описание вариантов тестирования. 71
- 4.1.1 Проверка логической целостности конфигурации. 71
- 4.1.2 Поиск некорректных ссылок. 71
- 4.2 Результаты моделирования и испытаний разработанного объекта. 73
- ЭКОНОМИЧЕСКАЯ ЧАСТЬ. 74
- 5.1 Характеристики результатов разработки. 74
- 5.2. Определение доходов от разработки. 77
- ЗАКЛЮЧЕНИЕ. 78
- СПИСОК ИСПОЛЬЗОВАННОЙ ЛИТЕРАТУРЫ.. 79
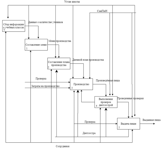
Декомпозиция диаграммы IDEF0

 
                     
                                         
                                         
                                         Телеграм
                                Телеграм
                             
                
-