Содержание архива
- Выгрузка базы .DT.
- Пояснительная записка на 58 страниц.
- Презентация на 10 слайдов.
- Аннотация.
Исходное задание
Создание классификатора для онлайн-сервисов с возможностью предоставления доступа по RESTAPI на основе "1С:Предприятие 8.3".
Функционал прграммы
- Учет данных классификаторов.
- Поиск данных классификаторов.
- Поиск данных классификаторов по API.
Содержание отчета к программе
- Введение 2
- Глава 1. Реализация CRM-системы на базе 1С 4
- 1.1. Анализ предметной области 4
- 1.2 Существующие аналоги систем классификаторов 7
- 1.3 Выводы 14
- Глава 2. Проектирование информационной системы 16
- 2.1 Выбор платформы для разработки 16
- 2.2 Разработка CRM 18
- 2.3 Задачи администратора системы 19
- 2.4 Выбор программного обеспечения для веб-клиента 20
- 2.5 Описание этапов разработки объектов конфигурации 20
- 2.6 Выводы 28
- Глава 3. Разработка прикладного решения 30
- 3.1 Установка необходимых программ для публикации HTTP-сервисов 30
- 3.2 Реализация основного функционала 33
- 3.3 Создание ролей, разграничение доступа 39
- 3.4 Работа программы 41
- 3.5 Выводы 51
- Заключение 52
- Список использованных источников 53
- Приложение 54
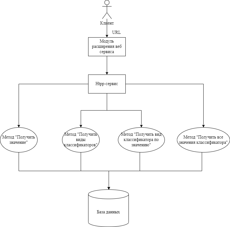
Схема работы API

Телеграм
-