Исходное задание
Разработать программу для автоматизации учета данных сотрудников.
Функционал прграммы
- Отражение приёма сотрудников.
- Отражение увольнения сотрудников.
- Отражение кадрового перемещения.
- Отражение выдачи материальных ценностей.
- Отражение приёма материальных ценностей.
- Отражение графика работы.
- Получение отчета о графике работы.
- Получение отчета о сотрудниках организации.
- Получение отчета о выданных материальных ценностях.
- Получение отчета о графике работы.
- Загрузка фотографии сотрудника.
Содержание отчета к программе
- ВВЕДЕНИЕ
- Исследование предметной области 1
- 1.1 Постановка задачи: анализ и описание предметной области 1
- 1.2.1 Назначение разработки 3
- 1.2.2. Функциональные требования 4
- 1.2.3 Входные и выходные данные 4
- 1.2.4. Системные требования 5
- 1.2.5. Требования к интерфейсу 6
- 1.2.6. Требования к подготовленности пользователей 6
- 1.2.7. Формирование требований к разрабатываемой конфигурации 6
- 2 Разработка конфигурации информационной системы 7
- 2.1 Построение модели разрабатываемой конфигурации 7
- 2.2 Описание процесса разработки конфигурации 9
- Заключение 29
- Список использованной литературы 30
- Приложения А 33
- Приложение Б 35
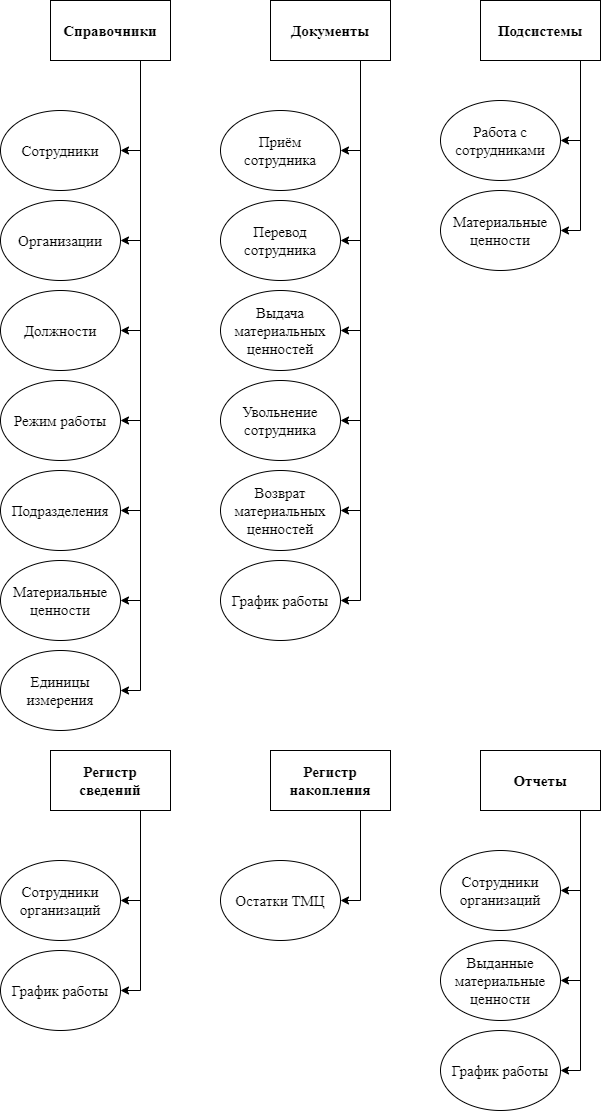
Схема объектов конфигурации

Содержание архива
- Выгрузка базы .DT.
- Пояснительная записка на 38 страниц.
Телеграм
-